Payment App Development

From wizarPOS
Revision as of 09:13, 20 March 2026 by Mahong (talk | contribs)
(diff) ← Older revision | Latest revision (diff) | Newer revision → (diff)

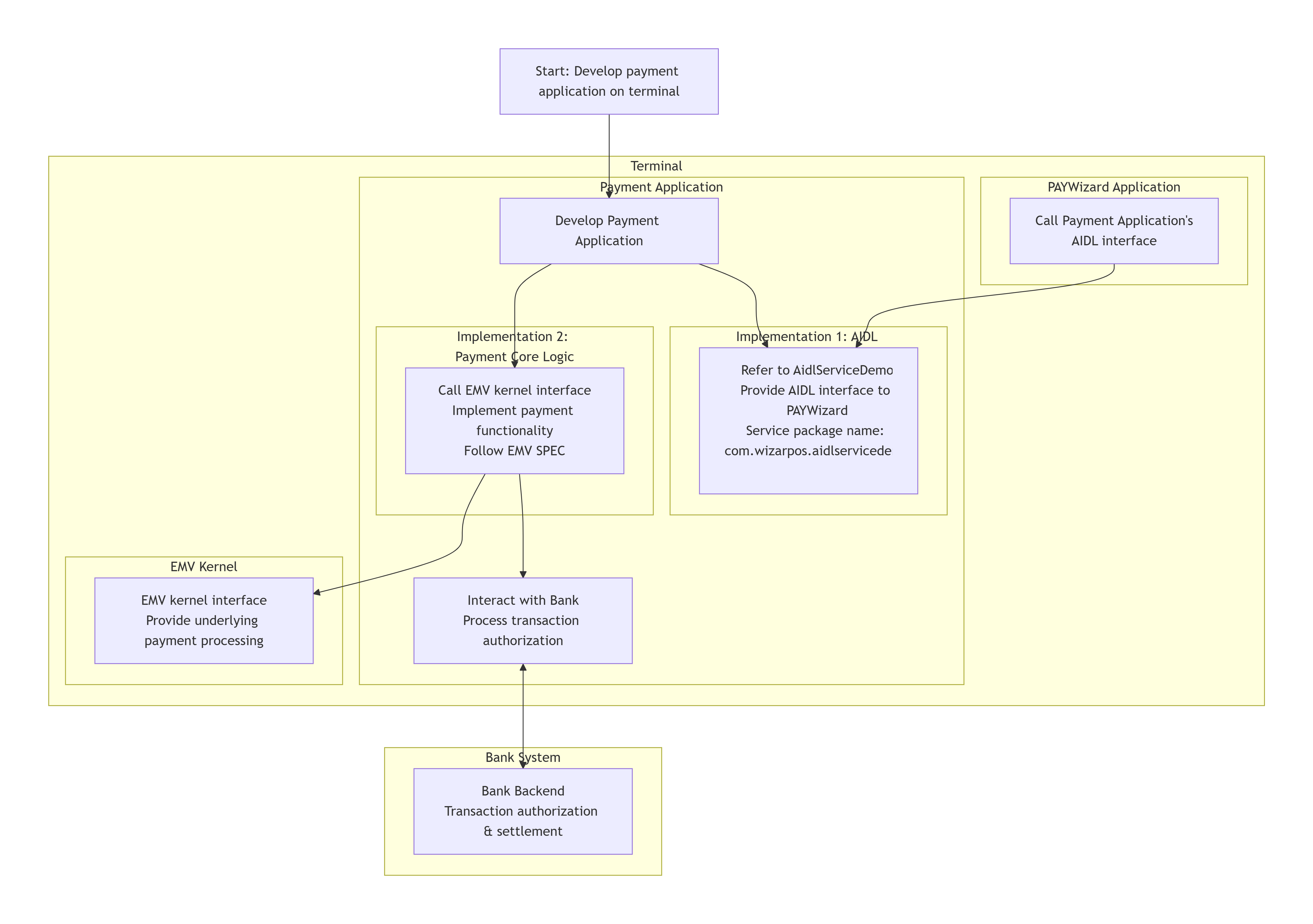
It is suitable for developing payment application on the terminal. This payment application interacts with the bank and provides the AIDL interface of the payment function to the PAYwizard to call.

In the payment app, should include two implement:

1. Please refer to AidlServiceDemo which provided AIDL to PAYwizard app. The package name of this payment app demo is: com.wizarpos.aidlservicedemo.

Here is the description of the scheme.

2. Call EMV kernel interface to implement the payment, please refer to EMV SPEC.

Here is a flowchart.